当前市场资金主要集中在BTC和Solana生态,ETH生态显得相对沉寂。但随着EigenLayer正式上线后提升ETH生态基准利率,资金将重新回流DeFi领域。Agilely作为首个拥抱Restaking Token的协议,在此时布局未来的Restaking生态具有较高潜在回报。以太坊转向PoS后,Lido、Rocket Pool等质押协议通过wrapped ETH为生态带来了4%的无风险利率。而EigenLayer通过解耦以太坊质押节点的安全性,使质押资产能够为多个PoS网络提供安全保障,预计将把ETH生态基准利率提升至6-8%。在这个利率基础上进行杠杆操作,用户有望获得约10%的长期无风险收益。
Agilely的差异化定位:生息稳定币赛道的破局者
Agilely是一个基于Liquity模型的全链生息稳定币USDA发行协议。它通过多重创新机制设计,在确保用户持有USDA就能获得利息的同时,维持稳定币与1美元的严格锚定,实现了收益性和流通性的完美平衡。
随着LSD赛道的兴起,兼具流动性、稳定性和收益性的生息稳定币正受到DeFi用户的广泛青睐。从今年五月Lybra率先推出相关产品开始,Gravita、Raft、Prisma等协议相继跟进,推动该赛道总TVL突破4亿美元,成为DeFi生态中不可忽视的新势力。在这一背景下,Agilely通过整合行业最优实践并加入关键创新点,在产品设计和代币经济模型上都展现出独特优势。
与MakerDAO最早提出的CDP稳定币模型相比,Agilely继承了Liquity协议的核心机制。Liquity通过硬软双重锚定和三层清算模型,将最低抵押率降至110%,大幅提升了资本效率。其发行的LUSD稳定币在两年市场波动中始终保持1美元锚定,证明了该机制的可靠性。Agilely正是基于这一经过市场验证的稳定机制,为USDA的价格稳定性提供保障。
Liquity机制解码:CDP稳定币的终极形态
Liquity的CDP稳定币LUSD设计包含三个核心模块:价格锚定机制、清算安全防线和供需调控系统。这些模块协同工作,使LUSD成为CDP稳定币的最佳实践模型。
LUSD的价格稳定机制采用硬锚定和软锚定双重设计。硬锚定通过110%的最低抵押率设定1.1美元的价格上限,同时提供1美元的硬性赎回通道作为价格下限。当市场价格偏离这个区间时,套利者会自动将价格拉回合理范围。软锚定则通过长期市场心理强化和算法费率调整来维持稳定,系统会引导用户形成1LUSD=1USD的心理预期,并通过动态调整铸造和赎回费率来影响市场供需。
清算机制采用三层防御体系:稳定池作为日常清算的第一道防线,债务再分配处理极端情况下的清算需求,当系统整体抵押率低于150%时则触发恢复模式。稳定池允许LUSD持有者充当清算对手方,清算人可获得0.5%的抵押品奖励。债务再分配机制能防止连环清算,而恢复模式则确保系统在最恶劣情况下也能逐步恢复正常。
供需控制方面,Liquity采用基于BaseRate的费率算法。铸造和赎回费用会随市场行为动态调整:当赎回增加时费率上升以抑制赎回,没有赎回活动时费率会随时间衰减。这种机制有效防止了大规模赎回冲击,同时保持了对市场供需变化的灵敏响应。
Agilely的进化路径:从Liquity到Restaking的范式跃迁
Agilely在Liquity经典机制的基础上进行了多维度创新,实现了从传统抵押借贷到Restaking生态的价值跃迁。在抵押品层面,系统不仅支持ETH和主流wrapped ETH,还兼容GLP等生息资产,未来将接入Restaking Token,将其原生利率传导至USDA稳定币。
利率模型方面,Agilely改进了Liquity的BaseRate机制,引入动态衰减因子。铸币费采用调整后的BaseRate计算,赎回费设置为BaseRate+0.5%。最具创新性的是ADI(Agilely Dynamic Interest)动态利率模型,通过对未偿债务收取随时间累积的费用,实现对货币供应的智能调控。
稳定机制延续了Liquity的双锚定设计:Hard Peg通过110%抵押率和赎回通道维持价格区间;Soft Peg则结合市场心理博弈和ADI调控机制。清算机制升级为Smart Stability Pool,通过算法将用户存入的USDA自动分配到清算需求最大、资金缺口最明显的抵押品池中,大幅提升了清算效率和参与民主化。
协议还创新性地引入PSM(Peg Stability Module)模块,通过利率调节吸引DAI持有者,将沉淀资金对接MakerDAO的国债投资,实现RWA收益捕获。这种多层次的机制创新,使Agilely成功打通了从原生质押收益到Restaking收益,再到传统金融收益的价值传导路径。
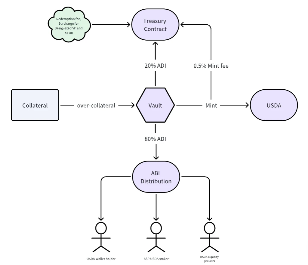
价值捕获闭环:Agilely的收益分配金字塔
Agilely协议通过多层次的收益分配机制构建了一个完整的价值捕获闭环。协议内的各项业务收入,包括铸造/赎回费用、借贷费用、PSM交易费用、稳定池附加费用、抵押品收益以及RWA收益,主要通过三种方式流向参与者。
首先,ABI(Agilely基准利率)将收益分配给USDA持有者、Uniswap上USDA-ETH流动性池和Curve上USDA-3Pool的流动性提供者,以及稳定池中的USDA质押者。这种三级分配机制确保了协议使用者的基础收益。
其次,持有veAGL治理代币的用户不仅能参与协议治理,还能直接捕获协议产生的真实收益。veAGL通过锁定dLP(流动性凭证)获得,其收益权与锁定时间和数量成正比。
最后,剩余的业务收入会被分配到稳定池,作为对USDA质押者的额外激励。这种分配模式形成了抵押品收益与RWA收益的双引擎驱动,使协议能够在不同市场条件下保持稳定的收益来源。
AGL代币经济学:真实收益捕获的治理革命
Agilely的代币设计围绕真实价值捕获展开,与市场上常见的庞氏模式形成鲜明对比。AGL代币的核心效用体现在治理权和收益分配两个维度,通过创新的机制设计确保代币持有者能够持续分享协议增长红利。
在治理层面,用户可以通过锁定Balancer AGL/ETH 80:20 Pool的LP代币来获取veAGL投票权。投票权的权重与锁定代币的数量和时间成正比,这种设计鼓励长期持有者深度参与协议治理。veAGL持有者拥有决定不同抵押品池中AGL激励分配的权力,直接影响协议的发展方向。
收益捕获机制是AGL代币设计的核心创新。与多数LSD CDP项目不同,AGL通过四种协议收入来源建立真实价值支撑:铸造/赎回费用、借贷费用、PSM模块交易费用以及稳定池附加费用。这些收入会直接分配给veAGL持有者,形成可持续的收益闭环。
激励分发采用esAGL(带解锁期的AGL)形式,设置90天的线性解锁期。这种设计既保证了早期参与者的激励,又避免了短期抛压对代币价格的冲击。通过将代币价值与协议实际收入深度绑定,AGL建立起区别于单纯治理代币的经济模型,为持有者创造了稳定的收益预期。
ETH生态复兴方程式:Agilely的杠杆效应预测
虽然当前市场资金主要集中在BTC和Solana生态,ETH生态显得相对沉寂,且Balst对DeFi赛道的吸血鬼攻击导致其币价表现不佳。但随着EigenLayer正式上线后提升ETH生态基准利率,资金将重新回流至DeFi生态。届时,Agilely凭借其出色的产品设计和代币经济模型,有望成为DeFi用户进行杠杆操作的首选平台。正如投资格言所说"买在无人问津时",现在通过Agilely布局未来的Restaking生态,可能是一个风险回报比极高的选择。









